Hello, I'm Rishigaanesh Balajirajah.
|
Crafting intelligent systems and real-world solutions at the intersection of hardware, code, and creativity.
About Me

Hi there! I'm a Computer Engineering student at UIUC with a strong passion for building things that combine hardware, software, and great design. Whether I'm coding apps or wiring up circuits, I love bringing ideas to life.
I'm currently exploring cloud computing, backend development, and iOS app design—while working on side projects that merge tech with real-world impact.
Email: rishigaanesh@gmail.com
LinkedIn: linkedin.com/in/rishigaaneshb
GitHub: github.com/rishibalajirajah
Education
University of Illinois Urbana-Champaign
Bachelor of Science in Computer Engineering
Minor in Semiconductor Engineering
Focused on embedded systems, software engineering, and hardware design with hands-on experience in circuit analysis, low-level programming, and system architecture.
Achievements
- •James Scholar Honors Student
Work Experience
Embedded Systems Intern
Xylem Inc.
Built a PC-based automated testing tool in Python (Tkinter + UART) to validate voltages at critical points on a microcontroller-driven ballast. Eliminated measurement errors and greatly reduced the risk of faulty boards reaching customers, ensuring consistent quality for Xylem’s water-treatment solution.
Key Achievements:
- •Cut testing time per board by over 90%.
- •Enabled fast, reliable and repeatable quality checks in a high-volume setting.
- •Supported faster development of a $100 million-revenue product.
Software Development Intern
Legacy Agencies
Improved efficiency and maintainabilty by mifrating an outdated site to a custom HTML/CSS/JS stack, enabling faster load times and easier updates. Developed a full-featured internal platform: including a blog, employee/project management system, and custom database tools.
Key Achievements:
- •Delivered two custom production websites.
- •Maintained a 99% client-satisfaction rate.
Cisco High Extern
Cisco Systems Inc.
Gained hands-on exposure to enterprise networking, cybersecurity, cloud infrastructure, and digital collaboration platforms through immersive workshops, guided technical labs, career panels with Cisco executives, and mentorship sessions with engineers, applying concepts in team projects.
Key Achievements:
- •Designed a prototype marketplace for sustainable investments.
- •Recognized as Top Extern of the Program.
Skills & Expertise
Frontend Development
Building responsive and accessible interfaces using modern frameworks.
Backend Development
Developing scalable APIs and server-side logic with modern tools.
Database & Cloud
Designing efficient schemas and integrating cloud infrastructure.
DevOps & Tools
Automating workflows and managing codebases with modern dev tools.
Embedded Systems
Building hardware-software interfaces using microcontrollers and analog circuits.
UI/UX & Design
Crafting intuitive and engaging user experiences for digital platforms.
My Projects

Bayjo - College Food Delivery App
A cross-platform React Native app connecting college students with local home cooks to order affordable home-cooked meals.

AM Signal Filtering and Detection System
Built a multi-stage AM radio receiver with RF tuning, IF amplification, envelope detection, and audio amplification stages.

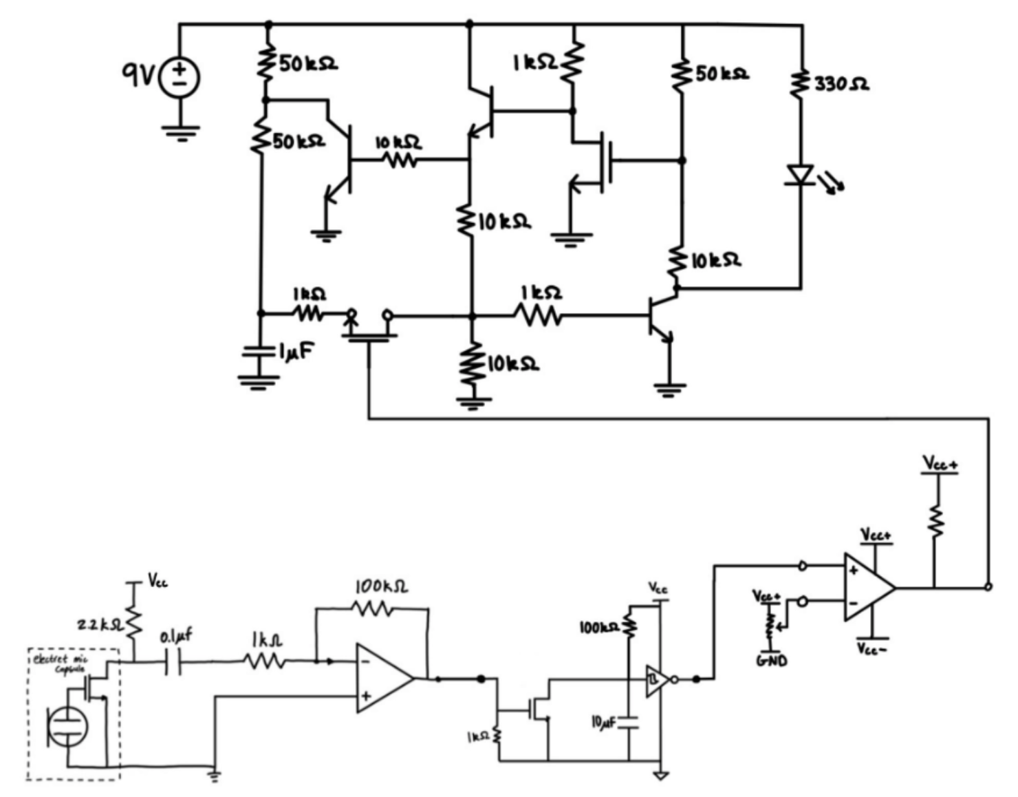
Audio-Activated LED Control System
An analog circuit that toggles an LED with clap detection using electret mic, op-amps, comparators, RC filters, and BJTs.

IPL Bot - Cricket Analytics Discord Bot
Python-based Discord bot with web scraping and ML that analyzes and visualizes IPL data, scaling to 1,200+ servers.

Secure Password Manager
A CustomTkinter-based desktop app with AES-256 encryption, master password login, password generation, strength meter, and local vault storage with full CRUD functionality.
Let's Connect!
Whether you want to collaborate, have a question, or just want to say hi, my inbox is always open.
